山东省电子税务局智能办税操作来啦,含增值税小规模纳税人申报表填报功能
专业炒股配资门户:为减少纳税人和缴费人办税时间,简化办税操作,提高办税效率,山东省电子税务局部分功能设置了智能引导、智能填报等智能办税操作,小编集中梳理汇总了相关功能,分享给大家!
<淘配网>山东省电子税务局智能办税操作来啦,含增值税小规模纳税人申报表填报功能淘配网>
为减少纳税人和缴费人办税时间,简化办税操作,提高办税效率,山东省电子税务局部分功能设置了智能引导、智能填报等智能办税操作,小编集中梳理汇总了相关功能,分享给大家!
1、增值税小规模纳税人申报表智能填报
功能说明:“增值税纳税申报表(适用于增值税小规模纳税人)”增加“自动获取发票数据”按钮,点击后系统自动提取纳税人本期发票数据,自动分类填充到对应栏次,纳税人确认申报。
功能操作:登录山东省电子税务局,点击“我要办税”—“税费申报及缴纳”—“增值税及附加税申报”—“增值税小规模纳税人申报” —“增值税纳税申报表(适用于增值税小规模纳税人)”,如下图所示:

纳税人可在已提取数据基础上修改确认,点击“保存”进行后续操作。
2、增值税一般纳税人申报表智能填报
功能说明:增值税一般纳税人申报表增加发票信息自动获取功能,分别在“增值税纳税申报表附列资料(一)” 、“增值税纳税申报表附列资料(二)”设置“自动获取发票数据”按钮,点击后系统自动提取纳税人本期增值税发票销项、进项数据,自动分类填充到申报表相关栏次,纳税人确认申报。
功能操作:登录山东省电子税务局,点击“我要办税”—“税费申报及缴纳”—“增值税及附加税申报”—“增值税一般纳税人申报” —“增值税纳税申报表附列资料(一)”,如下图所示:

点击表头上方“自动获取发票数据”按钮,如下图所示:

点击“确定”按钮,系统自动提取发票数据,并按规则进行匹配,自动分类填充到报表相应税率栏次,如下图所示:

纳税人可在已提取数据基础上修改确认,点击“保存”进行后续操作。
3、增值税一般纳税人“一表集成”智能填报
功能说明:将申报表“一主表、五附表”简化为一张“六表合一”的“基础数据表”,实现增值税申报数据一表填报后,自动生成各附表和申报表主表,纳税人修改确认后申报。
功能操作:登录山东省电子税务局,点击“我要办税”—“税费申报及缴纳”—“增值税及附加税申报”—“增值税一般纳税人申报”—“一表集成”辅助申报。
(1)“发票汇总统计”
通过本模块进行发票数据采集,查询确认提取到的发票汇总数据,生成申报数据,销项发票信息统计如下所示:

进项发票信息统计如下:

说明:电子税务局在每个征期开始前,自动批量采集纳税人本期销项发票、进项发票相关信息,纳税人登录后可进行核对。
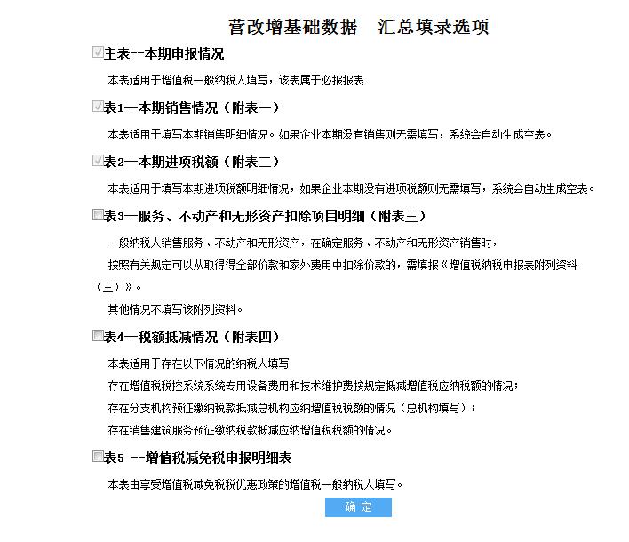
(2)“六表合一”填报
首先进行基础数据、汇总填录选项选择,系统已将必填表设置为默认勾选状态,纳税人可根据实际需要再勾选其他附表。

选择后点击“确定”按钮,系统自动生成“六表合一”的数据基础表,如下图所示。

点击“填充到申报表”,自动向附表和主表相应栏次填充数据,自动生成标准的申报表及附表,纳税人确认后申报。
4、个体工商户一键申报
功能说明:查账征收的个体工商户在申报期内核对税务机关推送的当期发票开具信息,并补充其他未开票收入,系统自动计算应缴增值税和附加税费,自动生成纳税申报表,辅助个体工商户快速完成申报。
功能操作:登录山东省电子税务局,点击“我要办税”—“税费申报及缴纳”—“一键申报辅助工具(月/季度)”—“一键申报辅助工具”,如下图所示:

系统自动提取本期发票使用开具情况,个体工商户确认后可根据实际情况修改补充(补充未开票数据,填写的“销售收入”=发票使用金额合计+未开票数据),点击“确定”按钮,系统自动判断是否符合小微优惠条件山东省电子税务局智能办税操作来啦,含增值税小规模纳税人申报表填报功能,自动计算增值税、附加税费,计算完成后系统提示:

点击“确定”,确认税款计算无误,点击“一键申报”即可完成增值税及附加税费申报。

注意:存在临时发生的不动产销售或租赁、多种行业兼营需要分别核算等复杂业务时,不适用该辅助工具,请通过电子税务局“我要办税” —“税费申报及缴纳” —“增值税及附加税申报” —“增值税小规模纳税人申报”功能模块申报。
5、增值税、城建税等主附税联合申报
功能说明:完成增值税申报后,系统可自动启动主附税联合申报功能,由纳税人自主决定是否马上申报附加税,系统可将主税已申报信息自动带入到城建税及附加税费申报表中。
功能操作:增值税确认申报后,自动启动主附税联合申报功能。

纳税人确认申报后,系统提示如下图所示:

纳税人可选择同时申报城建税、教育费附加、地方教育附加税(费)申报表。

增值税已申报信息自动带入,纳税人可根据实际情况修改确认,完成城建税及附加税申报。
6、环境保护税申报表智能填报
功能说明:纳税人在申报环境保护税纳税申报表(A类)时,点击“获取环保税系统数据”按钮,系统可自动获取环保部门“环境自动监测系统”的监测数据,自动展示在申报表中,提高填写效率和准确性。目前该功能正在淄博市试点。
功能操作:登录山东省电子税务局,点击“我要办税”—“税费申报及缴纳”—“其他申报”—“环境保护税”—“环境保护税表A”,进入申报表页面,在申报表页面右上角有“获取环保税系统数据”按钮,点击可自动获取“环境自动监测系统”的监测数据。




7、残疾人就业保障金缴费申报表智能填报
功能说明:纳税人在申报残疾人就业保障金缴费申报表时,点击“获取残疾人就业人数”按钮,自动从省残联系统中获取残疾人就业人数,自动展现在申报表中,提高填写效率和准确性。
功能操作:登录山东省电子税务局小规模网上抄税时间,点击“我要办税”—“税费申报及缴纳”—“其他申报”—“残疾人就业保障金申报”,进入申报表页面,在申报表页面右上角有“获取残疾人就业人数”按钮,点击可自动获取残疾人就业人数。

8、多税费种税款一次缴纳
功能说明:纳税人可选择多个税费种一次缴款,系统自动累计应缴数额,自动分笔缴纳入库。
功能操作:
(1)代开发票主附税一次缴纳。
登录山东省电子税务局,填写代开增值税发票缴纳税款申报单,系统自动生成代开发票应纳税款信息,如下图所示:

代开发票申请提交成功,进入扣款环节,增值税、城建税等税费种合并计税,如下图所示:

系统自动合计主附税的税(费)款,一次性完成缴纳。
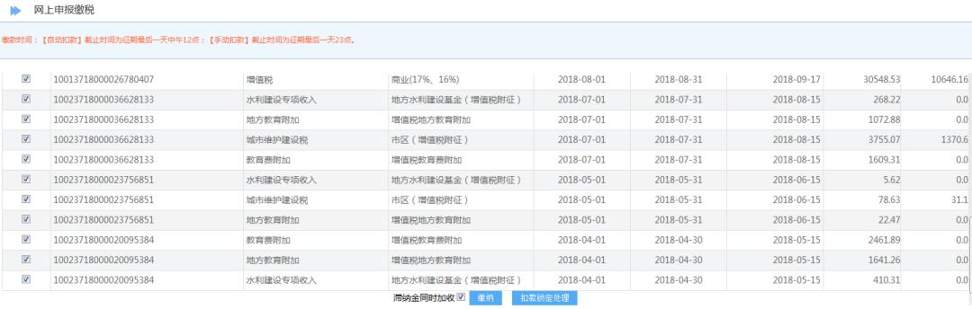
(1)网上申报税款一次缴纳。
登录山东省电子税务局,点击“我要办税”—“税费申报及缴纳”—“网上申报缴税”,如下图所示:

可选择多条待缴款信息,一次性完成税款缴纳,系统按照各税费种的应缴数额自动累计,自动分笔缴纳入库。已经签署税银三方协议、设置成税款自动扣款的,征期内系统自动扣款缴纳。
9、多税费种缴税一张凭证
功能说明:纳税人可以在网上自行开具税收完税证明(表格式),打印后作为记账凭证,多个税费种可以打印在一张完税证明上,实现“一票多税”。
功能操作:登录电子税务局,点击“我要办税” —“证明开具”—“开具税收完税证明(表格式)”,如下图所示:

可自主选择需要汇总打印的项目,选择后点“汇总打印”,可同时打印各税费种缴款信息,加盖税务机关电子印章,如下图所示:

纳税人可以在电子税务局自行打印《税收完税证明》(表格式)作为完税凭证(一票多税),不同打印设备造成的色差不影响效力。
10、多税费种一次批量申报
功能说明:涉税专业服务机构可以通过山东省电子税务局,对代理的多家企业、多个税种进行一次批量申报。
功能操作:代理会计通过“自然人登录”,登录山东省电子税务局,点击“我要办税”—“批量申报服务”进入批量申报功能,如下图所示:

系统自动提取核心征管中采集的涉税专业服务机构协议信息,在纳税申报一览表中展示,代理会计根据企业需要申报的税种填写完成申报表后,选择需要申报的企业和税种,点击“批量申报”按钮,系统将选中的企业和税种批量弹出提示,会计确认无误后可点击“确定”按钮进行申报:

点击“确定”,系统自动将选中企业进行申报,申报成功后系统自动将选中企业的申报结果反馈到系统中。

11、财务报表数据自动转换一键申报
功能说明:纳税人通过简单的转换规则配置,实现由企业财务管理软件生成的EXCEL格式财务报表,自动转换成税务标准财务报表,并导入到电子税务局财务报表报送模块,完成财务报表报送,减少财务报表手工录入量。
功能操作:登录山东省电子税务局,点击“税费申报及缴纳” —“财务报表转换”。
(1)匹配模版
点击左侧“财务报表转换”—>“匹配模板”功能,进行财务报表模板匹配。

选择对应的财务报表种类(利润表、资产负债表等)、Excel标签页(财务报表在Excel中对应的sheet页)、填写与申报表中项目名称对应的“Excel对应列”项目名称,点击“保存基础项”按钮,保存成功后,点击“导入Excel”按钮,Excel导入后,自动进行数据项匹配,对于有异议的可手动选择Excel表对应的标准申报表中的项目,对应完成点击“保存匹配项”,如图所示。

(2)数据转换
点击左侧“财务报表转换”—“数据转换”功能,选择申报表种类和税款所属期,点击“导入Excel”,将从财务软件中导出的Excel表一键导入到电子税务局财务报表中。

导入成功后,打开财务报表报送模块,对财务报表数据进行保存和确认申报。
12、代理记账软件数据自动转换一键申报
功能说明:财务报表数据自动转换功能,通过批量申报通道与财务软件对接,实现由企业财务管理软件生成标准财务报表,并通过批量申报通道,完成财务报表和部分申报表的自动转换、一键申报。目前系统已经与云会计、宽谷财税平台、大账房等财务软件实现了自动对接。
功能操作:第一步登录代理记账财务软件,进入“税务中心-申报列表”菜单,点击“取数”按钮,自动形成财务报表。

第二步:点击“查看”按钮,查看报表数据是否准确。

第三步:确认数据准确无误,点击“确认申报”按钮,自动将财务报表数据通过批量申报通道完成财务报表一键申报。

温馨提示:大家在山东省电子税务局办理各类税费业务时,如有操作类问题,可拨打技术服务热线,或登录在线客服提问;涉及政策业务问题,请拨打全省纳税服务电话 ,我们已安排专人为您答疑解惑。

股票配资属于高风险投资行为,可能导致本金亏损。投资者应充分了解市场风险,根据自身财务状况及风险承受能力谨慎决策。本文链接:http://wwww.elkanu.com/html/zhuanyechaogupeizimenhu/1030.html


