股票:框架协议一般指协议当事方就合作意向及主要内容达成的协议,为后续具体协议的签订提供基础和方向。由于框架协议通常是为了推进磋商程序,明确对项目合作的意向
<淘配网>框架协议性质及约定不明时违反协议的责任承担探讨淘配网>
框架协议一般指协议当事方就合作意向及主要内容达成的协议,为后续具体协议的签订提供基础和方向。由于框架协议通常是为了推进磋商程序,明确对项目合作的意向,协议中对于违约责任的约定往往较为模糊,本文拟探讨在约定不明的情况下,违反框架协议的责任承担问题。
一、关于框架协议的法律性质
探讨违反框架协议的责任承担问题,首先需要明确框架协议的法律性质。框架协议并非民法典合同编中的典型合同。实践中根据协议约定内容不同,司法实践主要有以下三种认定意见:
1.认定为磋商性文件。例如(2018)粤0105民初16968号案件中,《合作框架协议》仅约定“商会举办或承接的、会场等公开活动,均交由乙方策划、布展(置)”,未就服务具体内容、费用结算等合同必备条款进行约定,双方对于合作的具体条款需另行协商确定,最终法院认定为该协议的性质属于磋商性文件,不属于依法成立的合同。
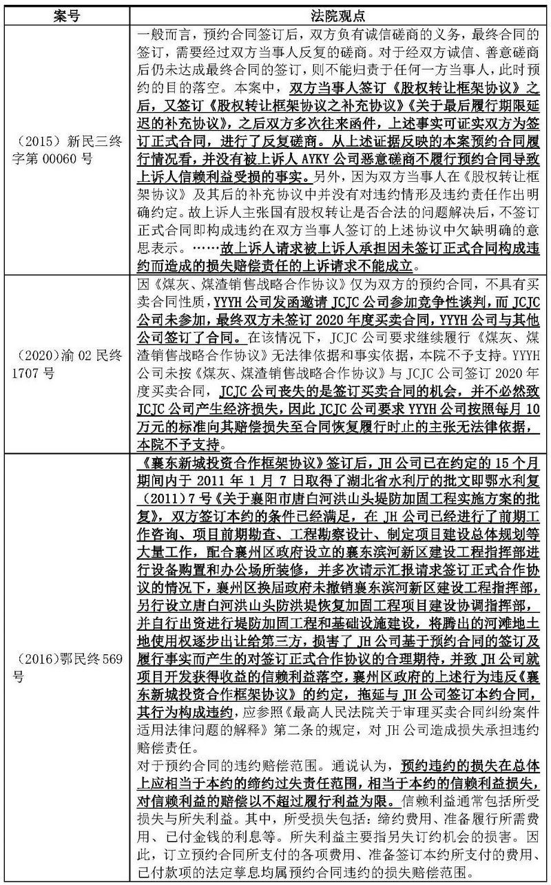
2.认定为预约合同。例如(2020)渝02民终1707号案件中,《煤灰、煤渣销售战略合作协议》明确了煤灰煤渣的价格确定方法、质量、及结算方式;协议有效期为三年;协议中所涉及的具体项目均需另行签订买卖合同,协议约定事项与买卖合同约定不一致的,以买卖合同为准。最终法院认定为该协议的性质为预约合同,系双方三年内预约签订买卖合同的合意,并不具有买卖合同的性质,双方需要另行签订买卖合同确定双方的权利义务。
3.认定为本约合同。例如(2019)苏民终1085号案件中,法院认为:本案中,框架协议对标的物、数量、各方当事人的权利义务、违约责任等作出了明确规定,且未附生效条件或将来订立合同的相关约定。该协议还约定,本框架协议所有条款均具有法律效力,除有关条款(若需)按照监管机构规定和意见进行调整以外,最终收购协议相关条款以框架协议为准。因此,即便各方当事人还需要签订最终收购协议,但收购协议条款除因监管机构意见调整外,均以框架协议约定为准。故订立最终收购协议并不影响框架协议的本约属性。
综合以上案例不难看出,框架协议的法律性质或对于当事人约束力的认定主要取决于协议约定内容:
一般而言,合同的成立具备要约和承诺两个阶段,期间会经历一个协商的过程可以成为合同标的有,磋商性文件主要用于记录双方磋商的阶段性成果,表达一种签约的初步意向。若框架合同中双方仅表达了初步合作意向,尚未就合同标的、数量、费用等合同必备条款达成一致约定,有赖于后续进一步协商确定,则该框架协议应当属于磋商性文件。
反之,若框架协议中对标的物、数量、各方权利义务等作出了明确约定,则应当认定为属于合同。在此基础上,又可区分为预约合同与本约合同。《民法典》第五百九十五条第一款规定:“当事人约定在将来一定期限内订立合同的认购书、订购书、预订书等,构成预约合同。”司法实践中认定是否构成预约合同需判断是否满足合意性、约束性、确定性、期限性。合意性要求预约合同应当是双方当事人意思表示一致;约束性要求具有双方当事人受其约束的意思表示;确定性要求预约的内容应具有一定的确定性,一般应具有标的物的基本状况及将来依照预约订立本约的意思表示;期限性要求在一定期限内签订本约。预约合同与本约合同的差异在于期限性,即是否约定需在未来一定期限内订立合同。
值得注意的是,实践中还存在框架协议虽未就标的、数量、费用等主要或必备条款作出实质性约定,但就某些保密、排他或其他事项等作出了约束性约定的情况。此种情况下,即使双方此时仅在磋商阶段,仅达成初步合作意向,一方违反约定的保密、排他或其他事项的,仍应当向对方承担违约责任。
二、关于违反框架协议的责任承担

(一)关于违反“磋商性文件”性质框架协议的责任
磋商性文件不属于依法成立的合同,通常不具有法律约束力。在框架协议构成磋商性文件的情况下,由于双方之间不属于依法成立的合同关系,合作方违反框架协议的,无须承担合同违约责任。在合作方存在假借订立合同,恶意进行磋商、故意隐瞒与订立合同有关的重要事实或者提供虚假情况或其他违背诚信原则的情形时,应当承担缔约过失责任。
关于缔约过失责任的范围,根据《全国法院民商事审判工作会议纪要》第三十二条规定:“在确定合同不成立、无效或者被撤销后财产返还或者折价补偿范围时,要根据诚实信用原则的要求,在当事人之间合理分配,不能使不诚信的当事人因合同不成立、无效或者被撤销而获益。合同不成立、无效或者被撤销情况下,当事人所承担的缔约过失责任不应超过合同履行利益。”
《理解与适用》进一步明确缔约过失责任范围为“信赖利益损失,主要是缔约费用的损失”、“信赖利益损失限于直接损失。一般包括:因信赖对方邀约邀请或邀约而与对方联系、赴实地考察等支出的合理费用;为缔约做各种准备时支出的合理费用;为谈判而支出的合理费用。信赖利益损失一般不包括因此而错失的机会损失等间接损失”。
(二)关于违反“预约合同”性质框架协议的责任
《民法典》第五百九十五条第二款规定:“当事人一方不履行预约合同约定的订立合同义务的,对方可以请求其承担预约合同的违约责任。”针对违反预约合同的责任承担,实务中法院的观点如下:

据此,对于经双方诚信、善意磋商后仍未达成最终合同的签订,若不可归责于任何一方当事人,且未产生实际经济损失,则相关方均无需承担责任。若一方有过错,则该方需要承担的损失范围相当于本约的缔约过失责任范围,相当于本约的信赖利益损失,对信赖利益的赔偿以不超过履行利益为限,并从诚实信用、公平原则出发,综合考虑守约方的履行情况,违约方的过错程度、合理成本支出等因素进行界定。
(三)关于违反“本约”性质框架协议的责任
在框架协议构成本约的情况下,合作方违反框架协议的,须承担合同违约责任。根据民法典的相关规定,损失赔偿额应当相当于因违约所造成的损失,包括合同履行后可以获得的利益框架协议性质及约定不明时违反协议的责任承担探讨,但不包括违约方订立合同时预见到或者应当预见到的因违约可能造成的损失。
关于可得利益损失的范围,《关于当前形势下审理民商事合同纠纷案件若干问题的指导意见》第9条规定,违约行为通常导致可得利益损失。根据交易的性质、合同的目的等因素,可得利益损失主要分为生产利润损失、经营利润损失和转售利润损失等类型。实践中,法院认定“合同履行后可以获得的利益”金额通常采用:(1)比照受害人同等条件下获取的利益;(2)当事人在合同中明确约定损失赔偿计算方法;(3)类比守约方过去同时期所获得的利润、或同类合同同时期取得的利润、或其他人同样设备投入生产运营获取的利润(只要具有参考性,均可类比计算),根据此利润来确定可得利益的数额;(4)双方都难以确定损失数额的情况下,由法院根据案情确定赔偿数额;(5)法官基于内心确信来综合计算。
综上所述,在未明确约定的情况下,违反框架协议的责任承担范围不能一概而论,本文分别就违反“磋商性文件”性质的框架协议、“预约合同”性质的框架协议、“本约”性质的框架协议的责任承担范围进行了区分论述,以期对实务操作有所启示。当事人签署框架协议时,应当尽量对协议的法律效力、协议条款对当事人的法律约束力等进行明确约定,以便后续若发生争议纠纷,能够较为清晰地甄别当事人应当承担的责任类型。
股票配资属于高风险投资行为,可能导致本金亏损。投资者应充分了解市场风险,根据自身财务状况及风险承受能力谨慎决策。本文链接:http://wwww.elkanu.com/html/gupiao/1870.html


